Have a Question?
-
Telcloud
- Changing Your Name on Voicemail
- Changing Your Voicemail Password/PIN
- Customize Your Ringtone - Yealink or Polycom
- Hot Desking Instructions
- How to add Music on Hold
- How to create real-time Call Centre dashboard/wall board
- How to Enable or Disable Do Not Disturb Mode (DND) - Yealink or Polycom
- How to schedule automatic Call Centre reporting
- How to Set the Auto Attendant Greeting
- How to use Call Centre Reporting
- Telcloud Star Codes
- TelCloud Tip - How to Change your Voicemail Pin Using Your Phone
- Telcloud Voicemail Menu Tree Guide
- TelCloud: Call Forwarding
- TelCloud: How to Change Your Directory Name
- TelCloud: How To Update Your Voicemail Greeting
- Show all articles ( 14 ) Collapse Articles
-
TelCloud Lite Articles
- Customize Your Ringtone - Yealink or Polycom
- How to Enable or Disable Do Not Disturb Mode (DND) - Yealink or Polycom
- TC Lite How to Change your voicemail password
- TelCloud Lite: Call Forwarding
- TelCloud Lite: How to Change Your Directory Name
- TelCloud Lite: How To Update Your Voicemail Greeting
- Show all articles ( 4 ) Collapse Articles
-
Switchvox
- How do I Use Sangoma Connect Mobile for Switchvox?
- How do I Use Switchvox for Salesforce Lightning?
- How do I use the Switchvox Desktop Softphone App?
- How to setup Switchvox Firewall / NAT
- Switchvox How to Change Your Voicemail Password
- Switchvox: Call Forwarding
- Switchvox: How to change your directory name
- Switchvox: How to Customize Your Ringtone
- Switchvox: How to Enable or Disable Do Not Disturb Mode (DND)
- Switchvox: How To Update Your Voicemail Greeting
- What are the options when you call in to the Voicemail Access Extension?
- Show all articles ( 9 ) Collapse Articles
-
NEC
- Clock and Calendar Settings for NEC Phone Systems
- How to answer other ringing phone on NEC SV8100
- How to Change Ringtones on a NEC DT300/DT700 Phone
- How to Set the Time and Date on NEC and Nortel Phone System with DST
- NEC Elite IPK Voicemail manual cheat sheet
- NEC SV8100 – How To Program & Use Station Speed Dial Feature
- NEC's SV8100 Automatic Redial Function
- NEC’s UM8000 Voicemail Redirect Feature | Forward a Voice Mail to Another Extension
- Recording Personal Alternate/Holiday Greeting – NEC UM8000 Voice Mail
- Show all articles ( 7 ) Collapse Articles
-
Norstar
- How to Change Your Phone Name
- Norstar Date and Time Programming
- Norstar Feature Codes
- Norstar Speed Dial Programming
- Norstar/Meridian 1 Enhancements
- Show all articles ( 3 ) Collapse Articles
-
General Technical Information
< All Topics
Print
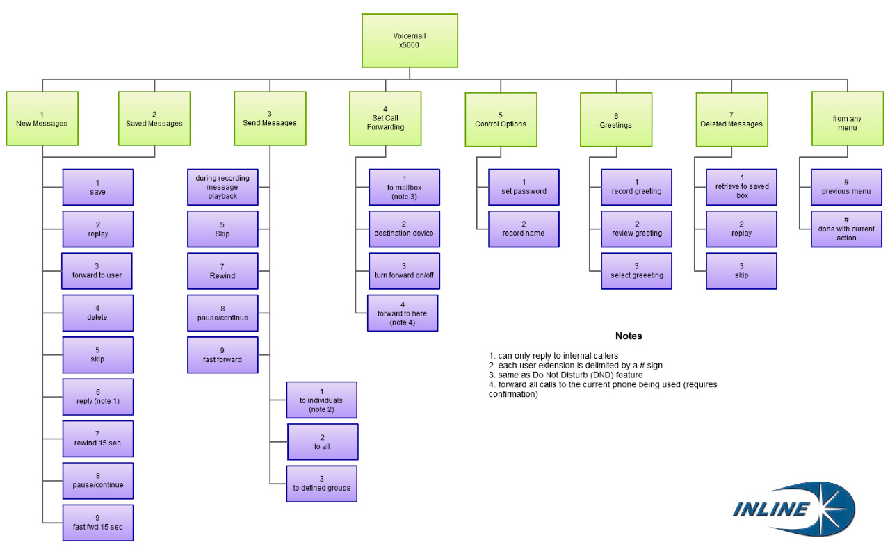
Telcloud Voicemail Menu Tree Guide
Posted
Updated
0 out Of 5 Stars
| 5 Stars | 0% | |
| 4 Stars | 0% | |
| 3 Stars | 0% | |
| 2 Stars | 0% | |
| 1 Stars | 0% |
Click the image to zoom.
The Voicemail Menu Tree is downloadable in PDF format for your convenience:
Was this article helpful?
0 out Of 5 Stars
| 5 Stars | 0% | |
| 4 Stars | 0% | |
| 3 Stars | 0% | |
| 2 Stars | 0% | |
| 1 Stars | 0% |
5
KB Search
Table of Contents
